
宁德时代位于江西宜春的枧下窝锂矿复产有了新进展。
12月19日,一份“江西省宜丰县圳口里-奉新县枧下窝锂矿采矿项目环境影响评价第一次环评信息公示”在网络流传。公示信息显示,枧下窝锂矿已于12月18日进入第一次环评公示阶段。
记者向宜春时代新能源矿业有限公司有关人士求证后,确认环评公示信息属实。

据了解,首次环评公示是项目整体前期推进的基础性、前置性环节,对于项目合规落地、公众意见前置收集等有着至关重要的作用,也为后续项目审批和建设扫清多重障碍。
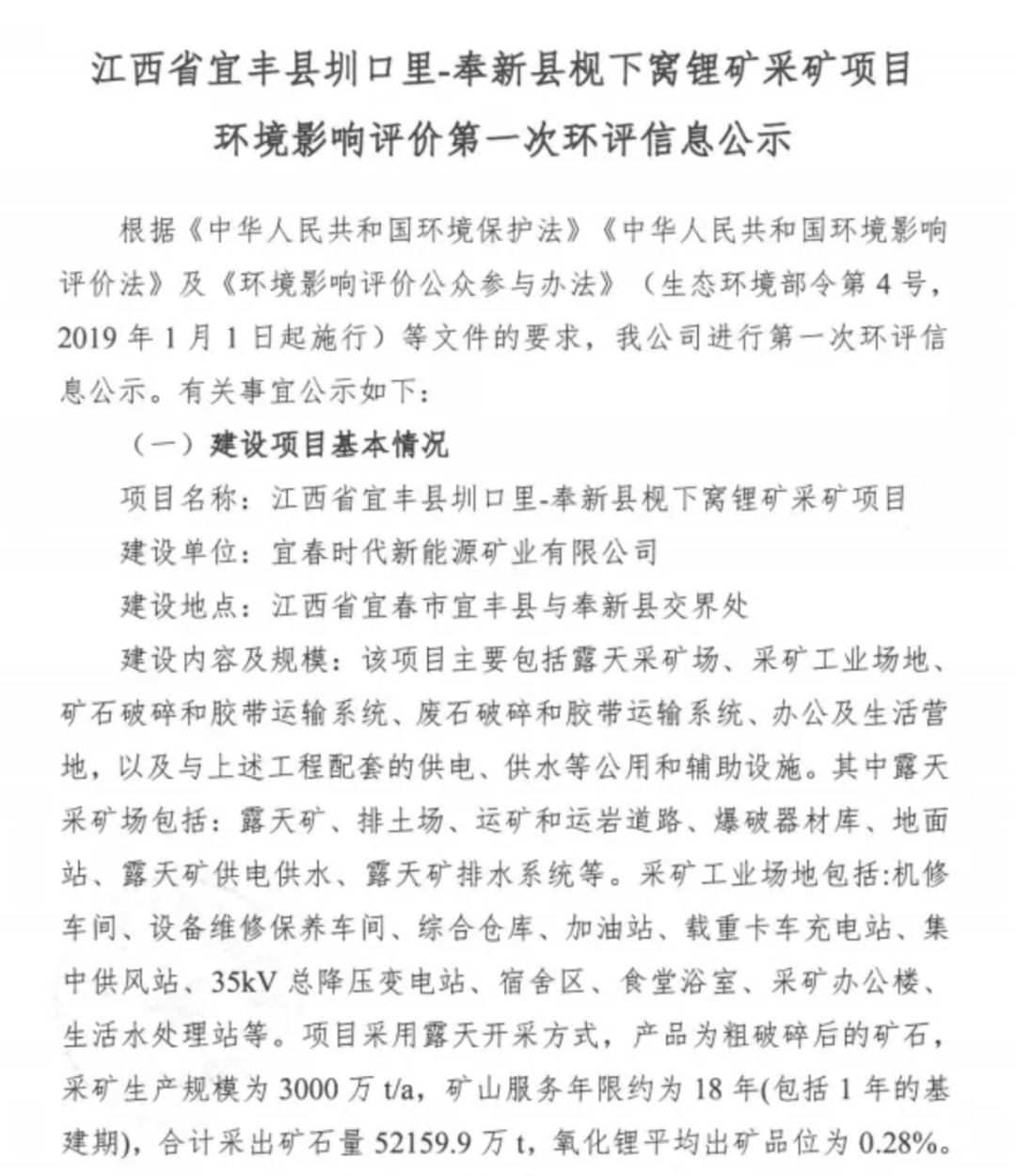
公示信息显示,该项目建设单位为宜春时代新能源矿业有限公司,环评单位为中国恩菲工程技术有限公司。项目采用露天开采方式,产品为粗破碎后的矿石,采矿生产规模为3000万吨/年,矿山服务年限约为18年(包括1年的基建期),合计采出矿石量52159.9万吨,氧化锂平均出矿品位为0.28%。
宜春时代新能源矿业有限公司成立于2021年8月27日,是宁德时代旗下企业。2022年4月,该公司以8.65亿元竞得枧下窝矿区探矿权,并于同年8月获得采矿权,有效期至2025年8月9日。
资料显示,枧下窝矿区及配套冶炼厂的碳酸锂供应量约为1万吨/月,约占国内总需求的10%。宁德时代此前曾回应称,公司在宜春项目采矿许可证8月9日到期后已暂停了开采作业,正按相关规定尽快办理采矿证延续申请,待获得批复后将尽早恢复生产。
2025年11月,江西省自然资源厅矿业权管理处对江西省宜丰县圳口里-奉新县枧下窝矿(已动用未有偿处置资源量)采矿权出让收益评估报告等进行了公示,其中明确矿业权出让收益将按锂资源实际动用量计征,且不以内部销售价为依据,预示相关生产成本或面临结构性上升。
业内人士指出,首次环评公示是众多审批环节之一,后续还需完成环评报告编制、有关部门审批、项目验收动工等一系列流程,这也预示着枧下窝锂矿短期内或难复产。
据数据,广期所碳酸锂主力合约价格今日继续上涨,截至收盘报111400元/吨。
海量资讯、精准解读,尽在新浪财经APP
爱配策略提示:文章来自网络,不代表本站观点。